Associação Portuguesa de Investigação em Cancro
Estudo pré-clínico com Avatares de cancro de mama prevê resposta à quimioterapia
Estudo pré-clínico com Avatares de cancro de mama prevê resposta à quimioterapia

Autores e Afiliações:
Raquel V Mendes 1, Joana M Ribeiro # 2, Helena Gouveia # 3, Cátia Rebelo de Almeida 1, Mireia Castillo-Martin 1 4, Maria José Brito 4, Rita Canas-Marques 4, Eva Batista 3, Celeste Alves 3, Berta Sousa 3, Pedro Gouveia 3, Miguel Godinho Ferreira 5, Maria João Cardoso 3 6, Fatima Cardoso 3, Rita Fior 7
1Champalimaud Research, Champalimaud Foundation, Lisbon, Portugal.
2Gustave Roussy, Département de Médecine Oncologique, Villejuif, France.
3Breast Unit, Champalimaud Clinical Center, Champalimaud Foundation, Lisbon, Portugal.
4Service of Pathology, Champalimaud Clinical Center, Champalimaud Foundation, Lisbon, Portugal.
5Institute for Research on Cancer and Aging of Nice (IRCAN), CNRS UMR7284 INSERM U1081, Université Côte d'Azur, 06107, Nice, France.
6Faculdade de Medicina, Universidade de Lisboa, Lisboa, Portugal.
7Champalimaud Research, Champalimaud Foundation, Lisbon, Portugal.
#Contributed equally.
Abstract:
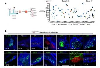
Chemotherapy remains the mainstay in most high-risk breast cancer (BC) settings, with severalequivalent options of treatment. However, the efficacy of each treatment varies between patients andthere is currently no test to determine which option will be the most effective for each individual patient.Here, we developed a fast in-vivo test for BC therapy screening: the zebrafish patient-derived-xenograft model (zAvatars), where in-vivo results can be obtained in just 10 days. To determine thepredictive value of the BC zAvatars we performed a preclinical study, where zAvatars were treated withthe same therapy as the donor-patient and their response to therapy was compared. Our data show a100% concordance (18 out of 18) between the zAvatar-test and the corresponding patient’s clinicalresponse to treatment. Altogether, our results suggest that the zAvatar model constitutes a promisingin-vivo assay to optimize cancer treatments in a truly personalized manner.
Revista: NPJ Precision Oncology
Link: https://www.nature.com/articles/s41698-025-00882-0





